眼睛作为人体至关重要的感觉器官,帮助人类从外界接受的各种信息占比超80%。
但出于遗传及后天环境等多种因素的直接影响使得每个人的视力都存在较大差异,出现了好、坏视力。
各个年龄段的人们不得不选择通过科学验光,配戴合适的眼镜来矫正近视、散光、远视等多种视力问题。

相信每个去过眼镜零售店进行主客观验光配镜的小伙伴们都对视力表印象深刻。
在验光师询问最低能看到哪一行“E”字或者挑选不同行数的“E”字来问你方向是什么时,你是否有点小紧张呢?
反正作为近视眼的小编来说,看视力表是我验光配镜中最紧张的一个环节。
别问我为什么,是真的很紧张。
◆ ◆ ◆
如何评判视力是否达到了“标准”?
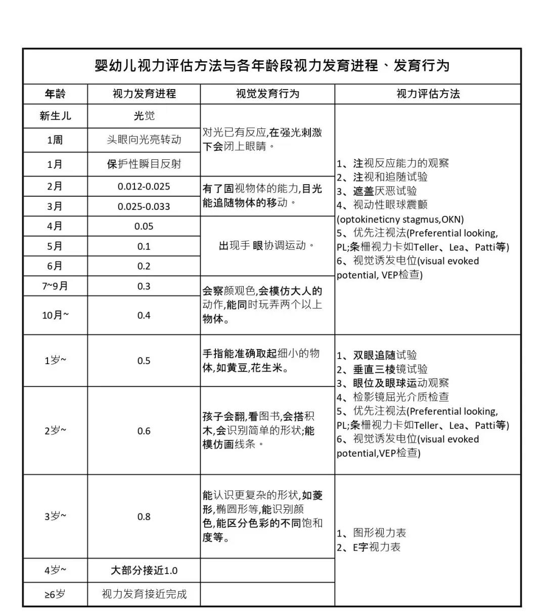
从出生后,人眼的视觉发育都属于一个动态发展的过程:
4个月婴儿视力为0.02~0.04;
5~6个月婴儿视力为0.04~0.08;
7~8个月婴儿已有固视,能长时间看一个方向;
1周岁儿童能识别眼、耳、鼻等器官;
2~3岁儿童的视力达到0.4~0.5;
3~4岁儿童视力达0.5~0.7;
5~6岁儿童的正常视力接近0.8~1.0;
6岁以后达到1.0即是正常标准视力。
但实际上,看视力表时,有的人可以看到1.0的“E”字视标,有的人却连最大的0.1行的“E”字视标都看不清。

引起视力低下的原因很多,其中由屈光不正(近视、远视、散光)引起的视力低下占了很大比重。
原因在于当眼睛出现不同的近视、散光等问题时,眼轴长短会发生变化,视网膜成像距离同时也会有所变化,所能看到的视标位置就不同。
一般来说,通过视力表检测,达到1.0即为正常标准视力。当然,这个标准也不是普遍适用的。但在眼镜出现后,这个问题也得到了解决。通过验配眼镜,大部分屈光不正的患者还是可以获得1.0的矫正视力。

谈起视力低,很容易与“低视力”相混淆,其实二者之间有巨大的差距。
低视力是指经过手术、药物治疗以及常规的屈光矫正(即配戴眼镜)后,双眼最好眼的视力仍小于0.3,或视野半径小于10度,但仍存在可利用残余视力。
由于矫正视力低下,低视力患者的日常生活存在诸多不便,根据第二次全国残疾人抽样调查数据推算,我国低视力人口已达1200多万。由此可见,爱眼护眼,关注眼睛的发育至关重要。

家长们一定要注意,孩子3周岁后,就要建立屈光发育档案了,每半年都要带孩子做一次专业的检查,这样便能直观地了解视觉发育情况,尽早发现问题,尽早地干预处理,更好地防止近视眼问题的出现。
那么,如何建立孩子的屈光发育档案呢?
首先,从娃娃抓起,一般来讲,3岁就可以去当地大型的眼镜零售店为孩子建立屈光档案,后期的随访与监管更是非常重要了。
家长们可以选择来千叶眼镜为孩子建立屈光档案哦,定期监测孩子的视力发育问题。





如上部分内容来源于网络,如有侵权请联系删除!
备案号: 蜀ICP备2022030247号